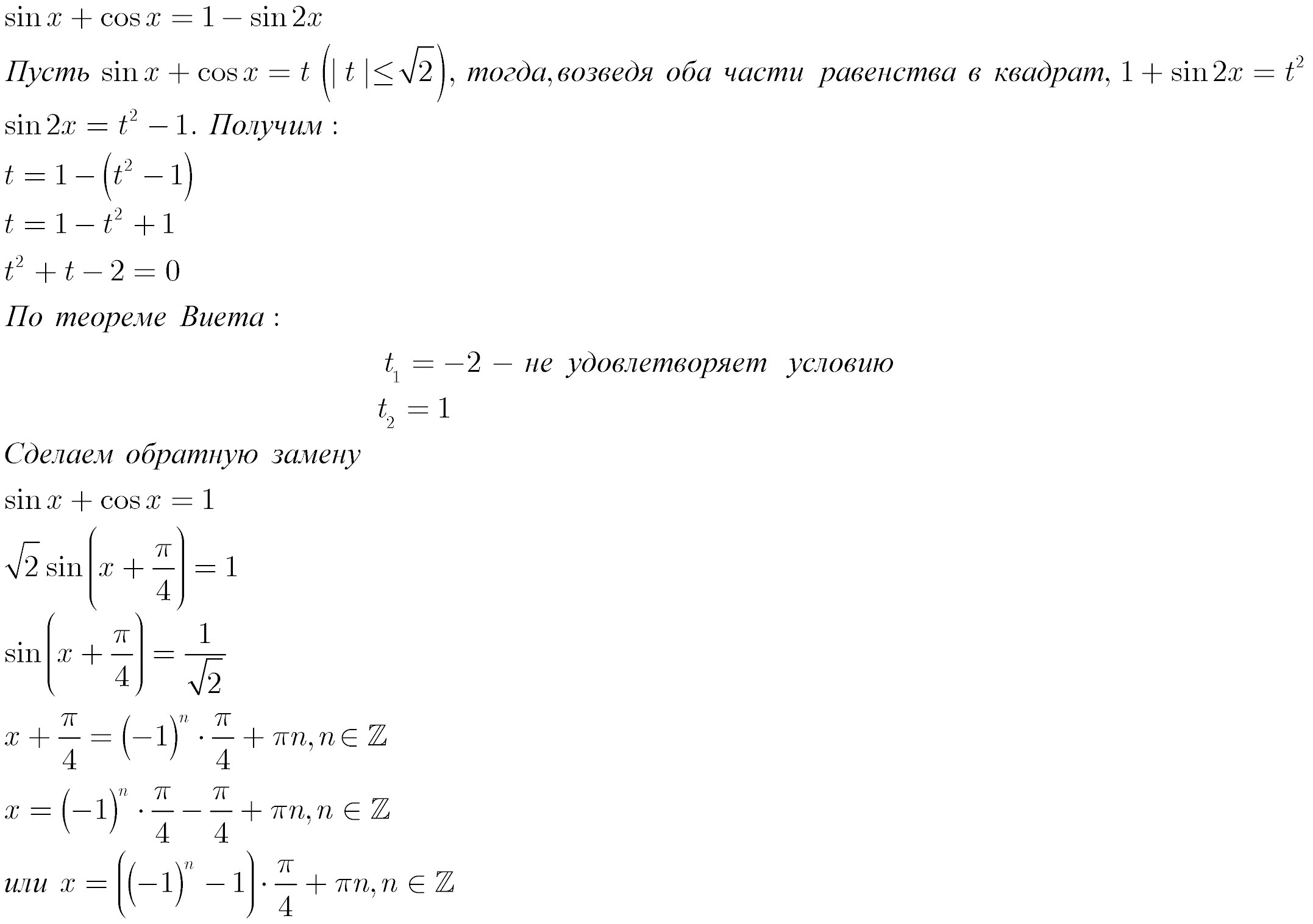
ПОМОГИТЕ !!!Решить уравнение: sinx+cosx=1-sin2x
Варианты ответов:
а) (-1)^n p4+2pn
b)2p3+2pn
c)p4+2pn
d)((-1)^n-1)p4+pn
Ответы
Ответ дал:
0
Решение смотрите на фотке....
Приложения:

Вас заинтересует
2 года назад
3 года назад
3 года назад
9 лет назад
9 лет назад
9 лет назад
9 лет назад