• Предмет: Геометрия
  • Автор: Misha001192
  • Вопрос задан 8 лет назад

Решение с дополнительным построением. Для любителей геометрии.

Приложения:

Ответы

Ответ дал: genius20
0

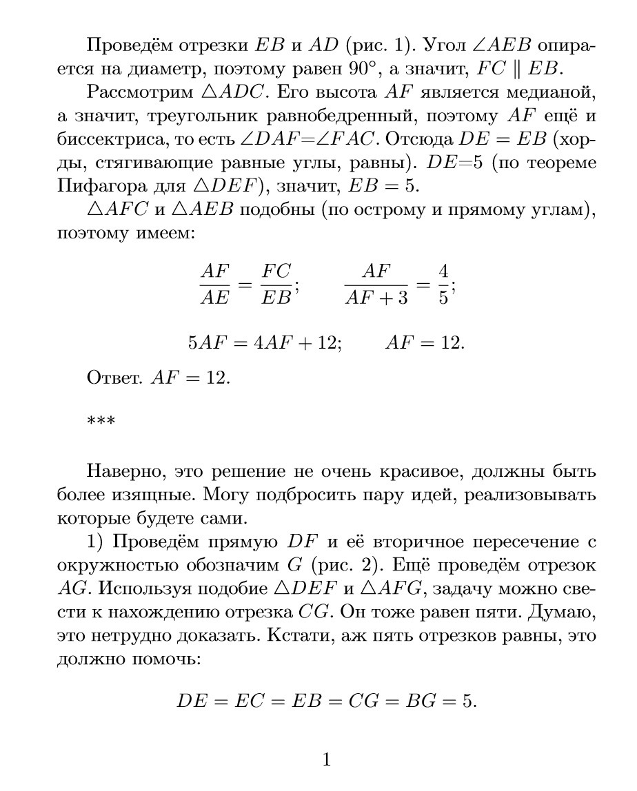
Решение на рисунке. Если что-нибудь будет непонятно, спрашивайте.


P. S. Когда уже выложил решение, я придумал, как легко доказать в первой идее, что CG=5, но попробуйте сами ;)

Приложения:
Ответ дал: Misha001192
0
Сапасибо Вам. Очень красивые решение )
Ответ дал: Misha001192
0
Решал также первым и вторым способом, как у Вас
Ответ дал: Misha001192
0
Второй способ: по свойству пересечения хорд. Не сложно доказать, что четырёхугольник ECGB явл. ромбом.
Ответ дал: genius20
0
Спасибо) А откуда эта задача?
Ответ дал: LFP
0

известно: прямой угол опирается на диаметр

т.е. очевидно, что треугольник АВЕ --прямоугольный...

остальное из подобия (одна строка и все решение...)

Приложения:
Вас заинтересует