• Предмет: Математика
  • Автор: venger04
  • Вопрос задан 8 лет назад

Решите это задание с разъяснением всех действий.

Приложения:

Ответы

Ответ дал: justcall
0

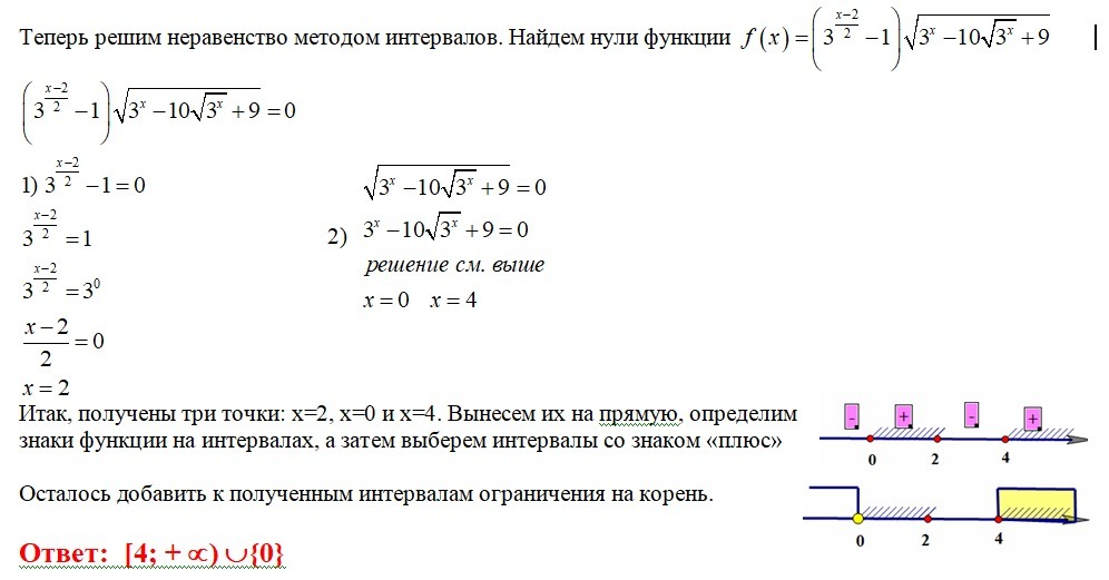
решение во вложении.

Приложения:
Ответ дал: venger04
0
Спасибо
Вас заинтересует