• Предмет: Математика
  • Автор: mariaatwogaman
  • Вопрос задан 8 лет назад

ПОЖАЛУЙСТА ПОМОГИТЕ РЕШИТЬ ВЫСШУЮ МАТЕМАТИКУ! ЗАРАНЕЕ СПАСИБО!

Приложения:

Ответы

Ответ дал: NNNLLL54
0

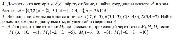
4) Векторы а, b, c образуют базис, если они ЛНЗ, то есть определитель, составленный из координат этих векторов отличен от 0 .

Delta =left|begin{array}{ccc}5&3&2\2&-5&1\-7&4&-4end{array}right|=5(20-4)-3(-8+7)+2(8-35)=29ne 0\\\vec{d}=alpha cdot vec{a}+beta cdot vec{b}+gamma cdot vec{c}; ; Rightarrow ; ; left{begin{array}{c}5alpha+2beta -7gamma =36\3alpha -5beta +4gamma =1\2alpha +beta -4gamma =15end{array}right \\Delta _1=left|begin{array}{ccc}36&2&-7\1&-5&4\15&1&-4end{array}right|=36(20-4)-2(-4-60)-7(1+75)=172

 Delta _2=left|begin{array}{ccc}5&36&-7\3&1&4\2&15&-4end{array}right|=5(-4-60)-36(-12-8)-7(45-2)=99\\\Delta _3=left|begin{array}{ccc}5&2&36\3&-5&1\2&1&15end{array}right|=5(-75-1)-2(45-2)+36(3+10)=2\\\alpha =frac{172}{29}; ,; ; beta =frac{99}{29}; ,; ; gamma =frac{2}{29}\\vec{d}=frac{172}{29}cdot vec{a}+frac{99}{29}cdot vec{b}+frac{2}{29}cdot vec{c}\\vec{d}=(; frac{172}{29}; ;; frac{99}{29}; ;; frac{2}{29}; )

5); ; A(-7,-6,-5); ,; ; B(5,1,-3); ,; ; C(8,-4,0); ,; ; D(3,4,-7)\\(overline{AB},overline {AC},overline {AD})=left|begin{array}{ccc}12&7&2\15&2&5\10&10&-2end{array}right|=12(-4-50)-7(-30-50)+\\+2(150-20)=172\\V(piramidu)=frac{1}{6}cdot |172|=frac{172}{6}=frac{86}{3}\\plosk.; BCD:; ; left|begin{array}{ccc}x-5&y-1&z+3\3&-5&3\-2&3&-4end{array}right|=(x-5)(20-9)-\\-(y-1)(-12+6)+(z+3)(9-10)=11(x-5)+6(y-1)-(z+3);\\pl.; BCD:; ; 11x+6y-z-64=0; .

 d(ot; A; do; BCD)=h=frac{|; 11cdot (-7)+6cdot (-6)-(-3)-64; |}{sqrt{11^2+6^2+1^2}}=frac{|; -174; |}{sqrt{158}}=frac{174}{sqrt{158}}\\6); ; M_1(3,10,-1); ,; ; M_2(-2,3,-5); ,; M_3(-6,0,-3); ,; M_0(-6,7,-10)\\pl.; M_1M_2M_3:; left|begin{array}{ccc}x-3&y-10&z+1\-5&-7&-4\-9&-10&-2end{array}right|=(x-3)(14-40)-\\-(y-10)(10-36)+(z+1)(50-63)=-26(x-3)+\\+26(y-10)-13(z+1)=-26x+26y-13z-195=0\\pl.; M_1M_2M_3:; ; 26x-26y+13z+195=0\\d=frac{|; 26cdot (-6)-26cdot 7+13cdot (_10)+195}{sqrt{26^2+26^2+13^2}}=frac{|-273, |}{sqrt{1521}}=frac{273}{39}=7

Ответ дал: NNNLLL54
0
Можно как угодно. Если записать в столбцах, то получим определитель транспонированной матрицы, а эти определители всё равно равны
Ответ дал: Simba2017
0
у нас объем верный, это я заплутала)
Ответ дал: Simba2017
0
спасибо!
Ответ дал: NNNLLL54
0
:)))
Вас заинтересует