• Предмет: Геометрия
  • Автор: Jake105
  • Вопрос задан 8 лет назад

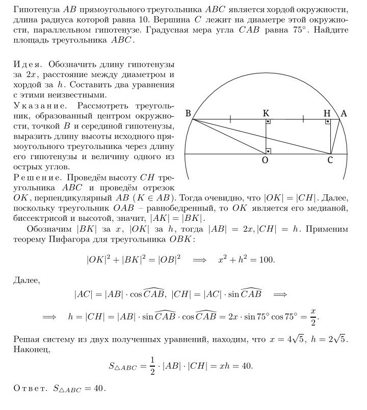
объясните пожалуйста почему треугольник оаб - р/б

Приложения:

Ответы

Ответ дал: Аноним
0

В треугольнике ОАВ стороны ОА и ОВ - это радиусы окружности, соответственно они равны. Отсюда треугольник равнобедренный

Ответ дал: Jake105
0
то есть OK из центра проведён?
Ответ дал: Аноним
0
Да
Ответ дал: dim10102806
0
По определению равнобедренного треугольника, ∆ OAB - равнобедренный (OA=OB=R)
Вас заинтересует