Ответы
Ответ дал:
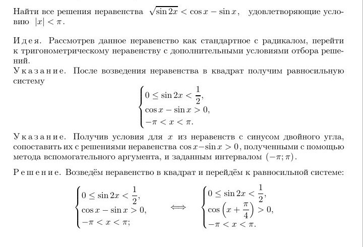
0
cos (x + π/4)=
=cosx cos (π/4)-
-sinx sin(π/4)
Т.к cos (π/4)=sin(π/4)=1/✓2, то
cos (x + π/4)=(1/✓2)(cosx-sinx)
теперь почему
sin2x <1/2
Наше неравенство:
✓sin2x < cos (x + π/4)
и как мы выяснили выше
cos (x + π/4)=(1/✓2)(cosx-sinx)
обе части неравенства неотрицательны, поэтому,
возведя в квадрат, получим
sin2x<(1/✓2)²(cosx-sinx)²
Но ( 1/✓2)²(cosx-sinx)²=
=1/2•(cos²x+sin²x-2sinxcosx)=
=1/2•(1-sin2x)
то есть sin2x<1/2•(1-sin2x) (*)
Далее, учитывая, что
sin 2x≥0 поэтому
-sin2x≤0
1-sin2x≤1
1/2(1-sin2x)≤1/2 (**)
из (*) и (**)
sin2x<1/2•(1-sin2x)≤1/2
то есть sin2x<1/2
Может, излишне подробно расписал, но так, надеюсь так более понятно станет
=cosx cos (π/4)-
-sinx sin(π/4)
Т.к cos (π/4)=sin(π/4)=1/✓2, то
cos (x + π/4)=(1/✓2)(cosx-sinx)
теперь почему
sin2x <1/2
Наше неравенство:
✓sin2x < cos (x + π/4)
и как мы выяснили выше
cos (x + π/4)=(1/✓2)(cosx-sinx)
обе части неравенства неотрицательны, поэтому,
возведя в квадрат, получим
sin2x<(1/✓2)²(cosx-sinx)²
Но ( 1/✓2)²(cosx-sinx)²=
=1/2•(cos²x+sin²x-2sinxcosx)=
=1/2•(1-sin2x)
то есть sin2x<1/2•(1-sin2x) (*)
Далее, учитывая, что
sin 2x≥0 поэтому
-sin2x≤0
1-sin2x≤1
1/2(1-sin2x)≤1/2 (**)
из (*) и (**)
sin2x<1/2•(1-sin2x)≤1/2
то есть sin2x<1/2
Может, излишне подробно расписал, но так, надеюсь так более понятно станет
Ответ дал:
0
Т.к cos (π/4)=sin(π/4)=1/✓2, то cos (x + π/4)=(1/✓2)(cosx-sinx)
Ответ дал:
0
соедовательно cosx-sinx=✓2cos (x+π/4)
Ответ дал:
0
cosx -sinx>0 равносильно ✓2 Cos (x + π/4)>0 или Cos (x + π/4)>0
Ответ дал:
0
там знак больше. ну Вы поняли;)
Ответ дал:
0
спасибо
Вас заинтересует
2 года назад
2 года назад
3 года назад
9 лет назад