• Предмет: Алгебра
  • Автор: Jake105
  • Вопрос задан 8 лет назад

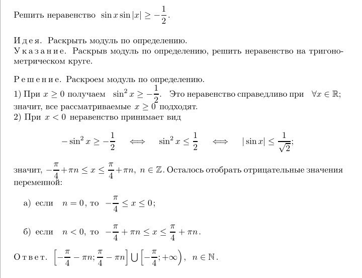
объясните пожалуйста следующее :
1)Почему там неравенство с -p/4+pn
ведь там по идее должно делится на pi/4, 3pi/4 и - pi/4,-3pi/4, а тут наоборот -pi/4, pi/4.
2) с n понятно, только не понятно, как ответ получили такой
3) можно ли решить моим способом: после sin ^2 ≤1/2 идёт
x≥-pi/4 +2pin;x≥-3pi/4 +2pin
x≤pi/4+2pik ; x≤3pi4+2pik

Приложения:

Ответы

Ответ дал: mefody66
0

Уравнение |sin x| = 1/√2
Дает 4 корня:
sin x = -1/√2
x1 = -pi/4 + 2pi*n
x2 = 5pi/4 + 2pi*n = pi + pi/4 + 2pi*n = pi/4 + pi*(2n+1)
sin x = 1/√2
x3 = pi/4 + 2pi*n
x4 = 3pi/4 + 2pi*n = -pi/4 + pi + 2pi*n = -pi/4 + pi*(2n+1)
Корни x2 и x3 можно объединить так:
x1 = pi/4 + pi*k
А корни x1 и x4 можно объединить так:
x2 = -pi/4 + pi*k
Здесь для четных k = 2n, для нечетных k = 2n+1.
Поэтому и получился такой ответ:
Для n < 0: x € [-pi/4+pi*k; pi/4+pi*k]
Для n ≥ 0: x € [-pi/4+pi*k; +oo)

Ответ дал: mefody66
0
Ну там же было: при x > 0 будет sin^2 x ≥ -1/2, что верно при любом x > 0. А при x ≤ 0 и n = 0 будет ответ -pi/4 ≤ x ≤ 0. Все вместе получается x € [-pi/4; +oo)
Ответ дал: Jake105
0
жёстко
Ответ дал: mefody66
0
Ну я хотя бы понятно объяснил?
Ответ дал: Jake105
0
ну, более менее понял
Ответ дал: mefody66
0
Ну и хорошо
Вас заинтересует