• Предмет: Алгебра
  • Автор: Nishinoyaa
  • Вопрос задан 8 лет назад

Решите тригонометрическое уравнение:
3cosx=2sinx-2

Ответы

Ответ дал: mishka19
0

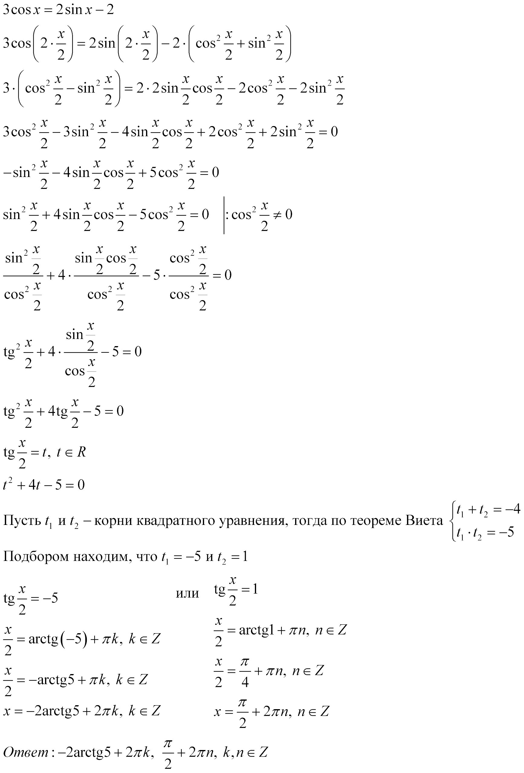
Решение (см. изображение)

Приложения:
Ответ дал: Nishinoyaa
0
прошу прощения, но избавьте меня от своего любопытства. просто если сравнить ваше решение и решение Мишка19, то у него всё чётко, понятно и правильно. что вам от меня нужно?
Ответ дал: dina7778
0
а понятно это твой ❤️
Ответ дал: Dимасuk
0
Если применить ввод дополнительного угла, то решение будет намного короче и проще.
Ответ дал: Nishinoyaa
0
Дмитрий, я такое ещё не проходила)))
Ответ дал: Dимасuk
0
Ввод дополнительного угла входит в курс алгебры как тема по тригонометрии
Вас заинтересует