При каком значении параметра а система имеет целочисленные значения?
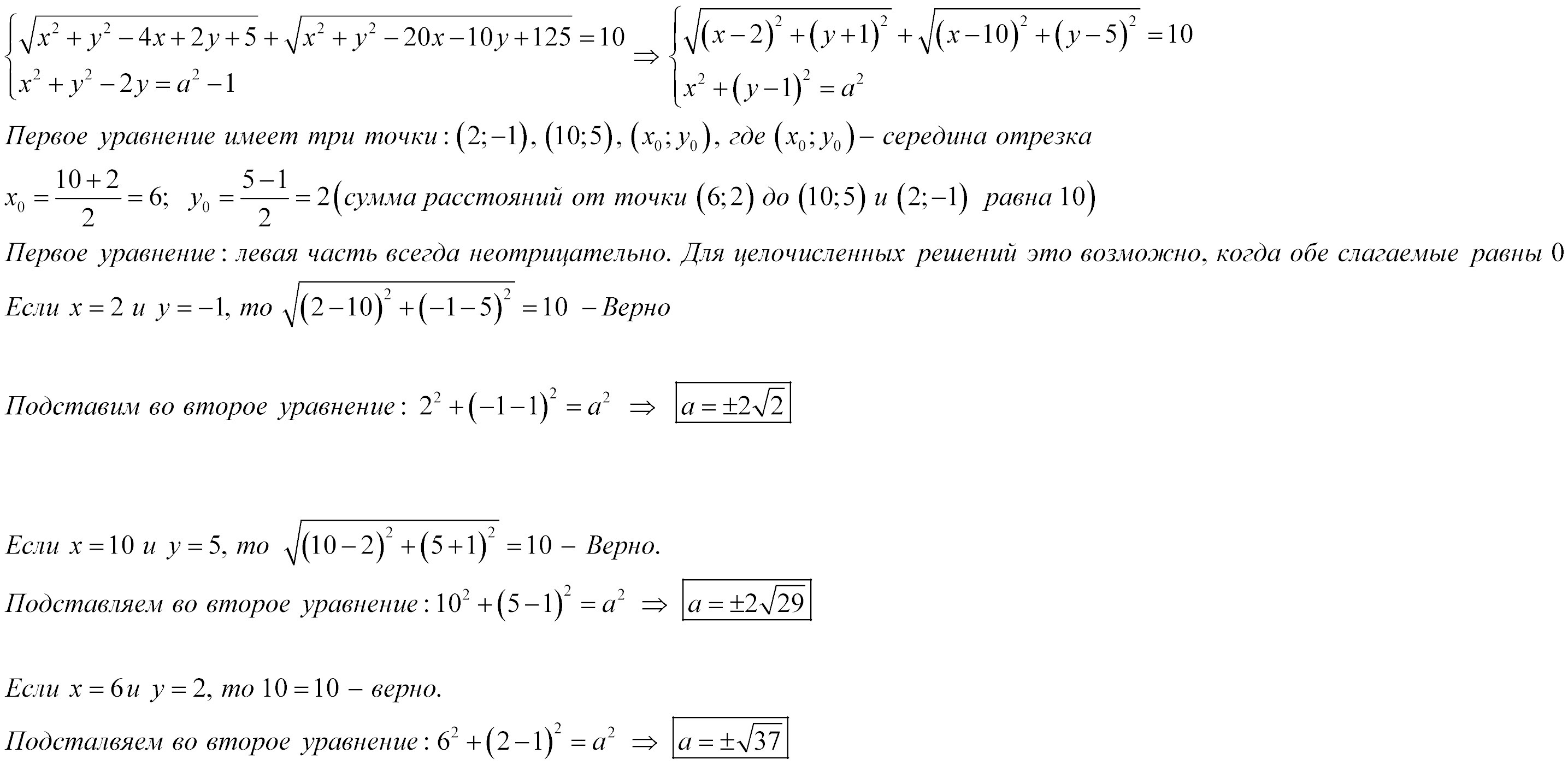
первое уравнение системы : корень из(x^2+y^2-4x+2y+5)+ корень из(x^2+y^2-20x-10y+125)=10
второе уравнение системы: x^2+y^2-2y=a^2-1
Ответы
Ответ дал:
0
Решение смотрите во вложении
Приложения:

Ответ дал:
0
а какая эта программа?
Ответ дал:
0
преобразуем подкоренные выражения
Первое уравнение - сумма расстояний между точками A=(x; y), B=(2; -1) и A=(x; y), C=(10; 5). Заметим, что расстояние BC равно
Значит точка A лежит на BC. Так как решаем в целых числах, то A=(6; 2) - середина отрезка.
Второе уравнение - окружность радиуса |a| с центром (0; 1). Ищем нужные нам радиусы:
Ответ: ±2√29, ±√37, ±2√2
Приложения:

Вас заинтересует
2 года назад
2 года назад
3 года назад
3 года назад
9 лет назад
9 лет назад