• Предмет: Алгебра
  • Автор: Jake105
  • Вопрос задан 8 лет назад

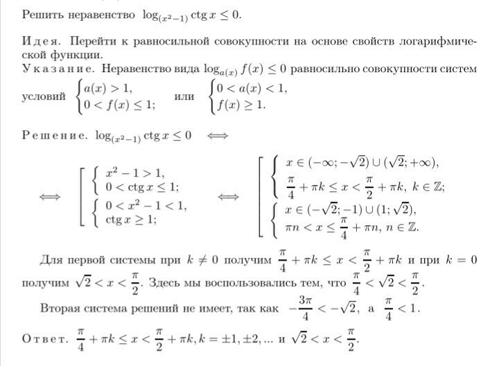
объясните пожалуйста, почему мы рассматриваем k=≠0

Приложения:

Ответы

Ответ дал: армения20171
0


π/4=0,785;π/2=1,57

__-√2__π/4___√2__π/2___

x¢(-√2;√2) если к=0 получается

π/4<x<π/2 а это нет решения первый
системы,
по этому к≠0
Вас заинтересует