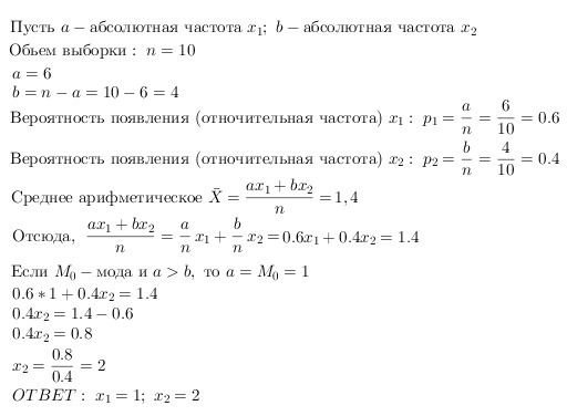
Даю 25 баллов! Номер 4.15. Ответ: х1=1; х2=2. Пожалуйста, только грамотное решение! Спасибо большое!
Приложения:

Ответы
Ответ дал:
0
......................................................
Приложения:

Ответ дал:
0
Спасибо большое!
Вас заинтересует
2 года назад
2 года назад
3 года назад
3 года назад
9 лет назад
9 лет назад
9 лет назад