• Предмет: Математика
  • Автор: sveto4kashipova
  • Вопрос задан 8 лет назад

помогите решить 9,10,11. совсем плохо с математикой(

Приложения:

Ответы

Ответ дал: mefody66
0

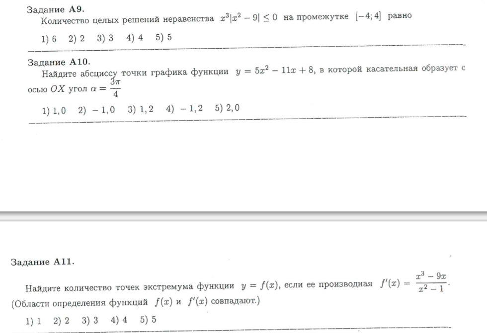
9) x^3*|x^2 - 9| ≤ 0
x^3*|(x-3)(x+3)| ≤ 0
Модуль всегда неотрицательный.
В точках x1 = -3, x2 = 3 модуль = 0 и неравенство выполнено.
Если x ≠ -3 и x ≠ 3, то оно выполнено при
x^3 ≤ 0; x ≤ 0.
На отрезке [-4; 4] будут целые корни: -4; -3; -2; -1; 0; 3.
Ответ: 1) 6 корней.
10) y = 5x^2 - 11x + 8; угол a = 3Π/4.
Производная функции в точке равна тангенсу угла наклона касательной к оси OX в этой точке.
tg (3Π/4) = -1
y' = 10x - 11 = -1
x = 1
Ответ: 1) 1,0
11) f'(x) = (x^3 - 9x) / (x^2 - 1)
В точках экстремумов производная или не существует, или равна 0.
f'(x) = [x(x+3)(x-3)] / [(x+1)(x-1)]
Она не существует в точках -1 и 1 и равна 0 в точках -3, 0, 3.
Проверим знаки f'(x) (то есть возрастание и убывание f(x)).
При x < -3 будет f'(x) < 0, f(x) убывает.
При x € (-3; -1) будет f'(x) > 0, f(x) возрастает.
При x € (-1; 0) будет f'(x) < 0, f(x) убывает.
При x € (0; 1) будет f'(x) > 0, f(x) возрастает.
При x € (1; 3) будет f'(x) < 0, f(x) убывает.
При x > 3 будет f'(x) > 0, f(x) возрастает.
В каждой из 5 точек знак f'(x) меняется, значит они все экстремумы.
Ответ: 5) 5

Вас заинтересует