Ответы
Ответ дал:
0
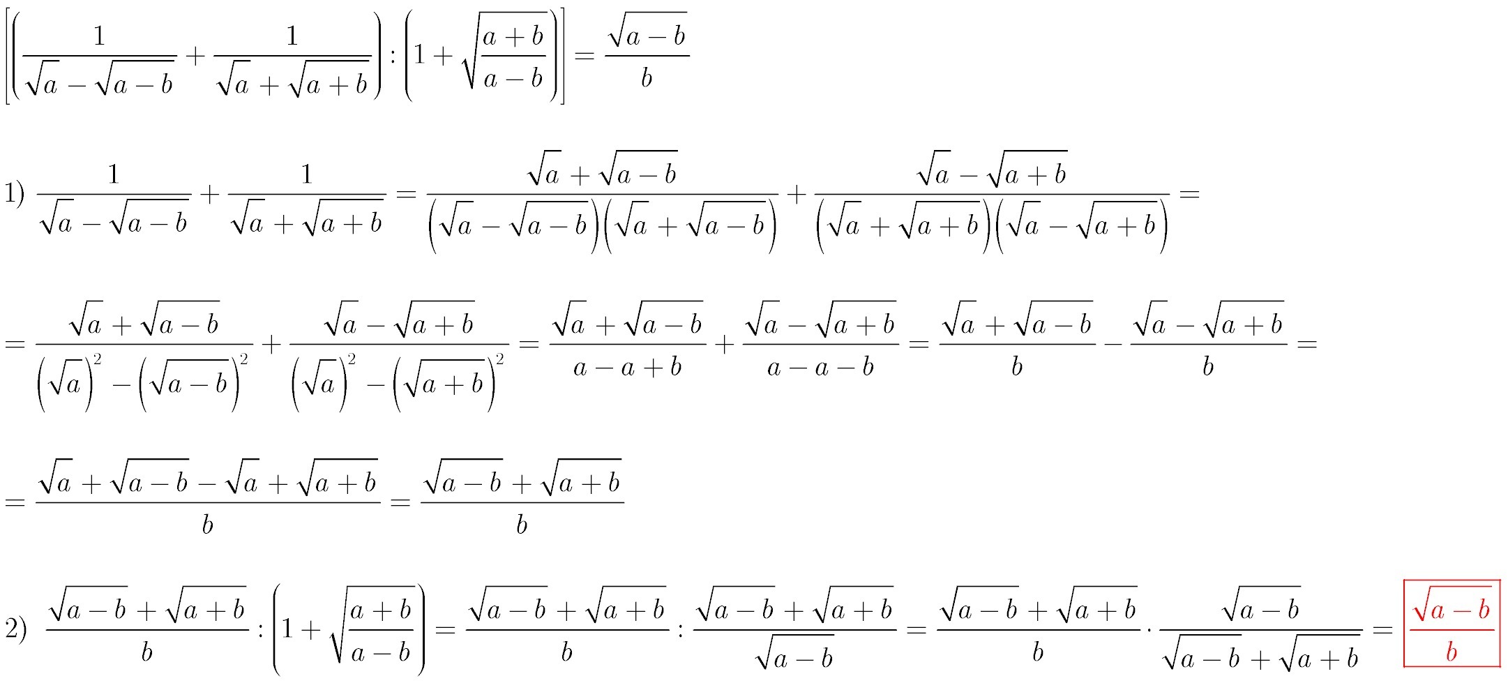
Решено по действиям.. Если чего не понятно - задавайте вопросы.
Приложения:

Ответ дал:
0
Хотя спрашивает о "под корнем"
Ответ дал:
0
Вот бы наглядно спросить где)
Ответ дал:
0
В первом действии это где?
Ответ дал:
0
Все понятно, я увидела. Всё верно.
Ответ дал:
0
Спасибо!)
Вас заинтересует
2 года назад
2 года назад
3 года назад
3 года назад
9 лет назад