• Предмет: Математика
  • Автор: gost1979
  • Вопрос задан 8 лет назад

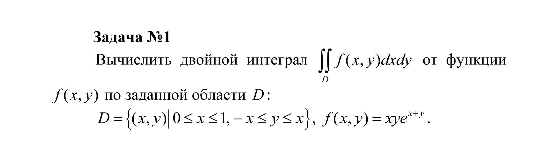
Вычислить двойной интеграл (с решением)

Приложения:

Ответы

Ответ дал: Аноним
0

Интегрируем нашу функцию f(x,y) на множестве, заданном неравенствами 0 ≤ x ≤ 1 и −x ≤ y ≤ x .

 tt displaystyle iint_{D} f(x,y) dxdy=intlimits^1_0dxintlimits^x_{-x} xye^{x+y}dy=intlimits^1_0((x^2-x)e^{2x}+x^2+x)dx=\ \ =bigg(frac{(x-1)^2e^{2x}}{2}+frac{x^3}{3}+frac{x^2}{2}bigg)bigg|^1_0=frac{5}{6}-frac{1}{2}=frac{1}{3}


P.S. интегралы которые решаются по частям решите Вы.. Для меня здесь долго)

Приложения:
Вас заинтересует