• Предмет: Математика
  • Автор: StArKInDeStRiS
  • Вопрос задан 8 лет назад

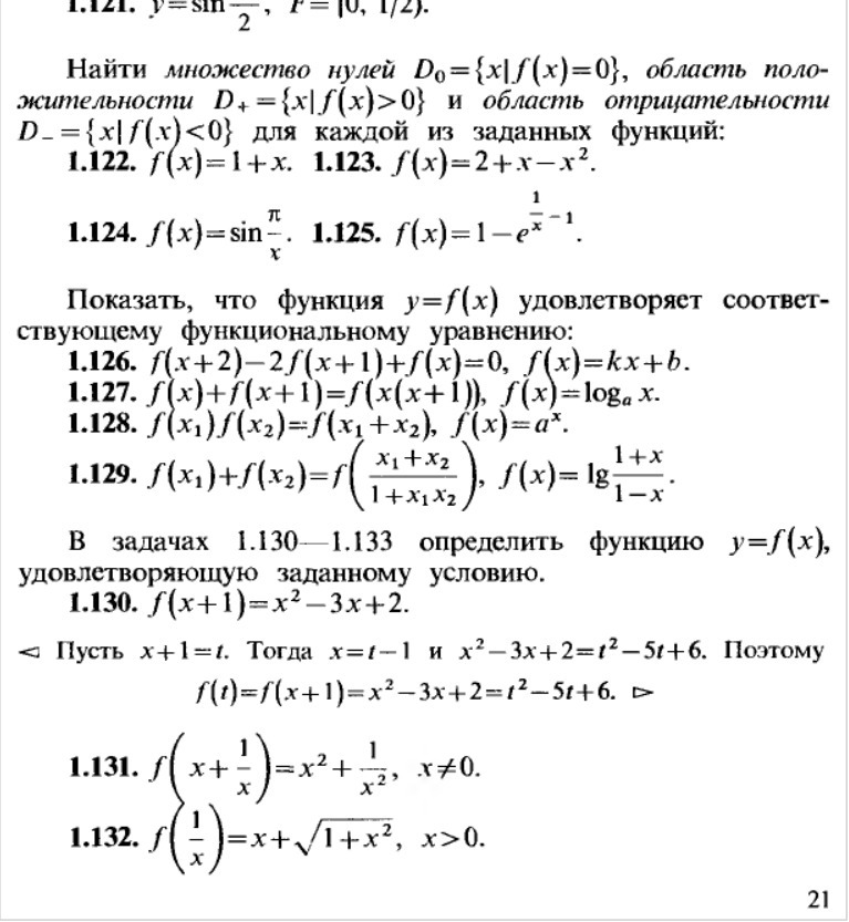
задание 1.130 Помогите решить

Приложения:

Ответы

Ответ дал: Simba2017
0

f(x+1)=a(x+1)^2+b(x+1)+c=ax^2+2ax+a+bx+b+c=ax^2+x(2a+b)+a+b+c=x^2-3x+2

a=1;2a+b=-3; 2*1+b=-3;b=-5

a+b+c=2; 1-5+c=2; c=6

f(x)=ax^2+bx+c=x^2-5x+6


Вас заинтересует