решите плиз СРОЧНО
решите плиз СРОЧНО
решите плиз СРОЧНО
решите плиз СРОЧНО
решите плиз СРОЧНО
Приложения:
Ответы
Ответ дал:
0
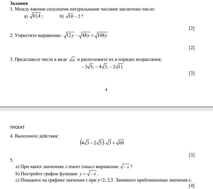
1) а)7 и 8 b) 1 и 2
2) 2√3-4√3+6√3=4√3
3) -√48; -√45; -√44
4) 4-2√15+√60=4
5) а) x<0 в) у=2 при х=-4; у=2,5 при х=-6.25
2) 2√3-4√3+6√3=4√3
3) -√48; -√45; -√44
4) 4-2√15+√60=4
5) а) x<0 в) у=2 при х=-4; у=2,5 при х=-6.25
Приложения:
Вас заинтересует
2 года назад
2 года назад
3 года назад
3 года назад
9 лет назад
9 лет назад
10 лет назад