• Предмет: Физика
  • Автор: nosowalili
  • Вопрос задан 8 лет назад

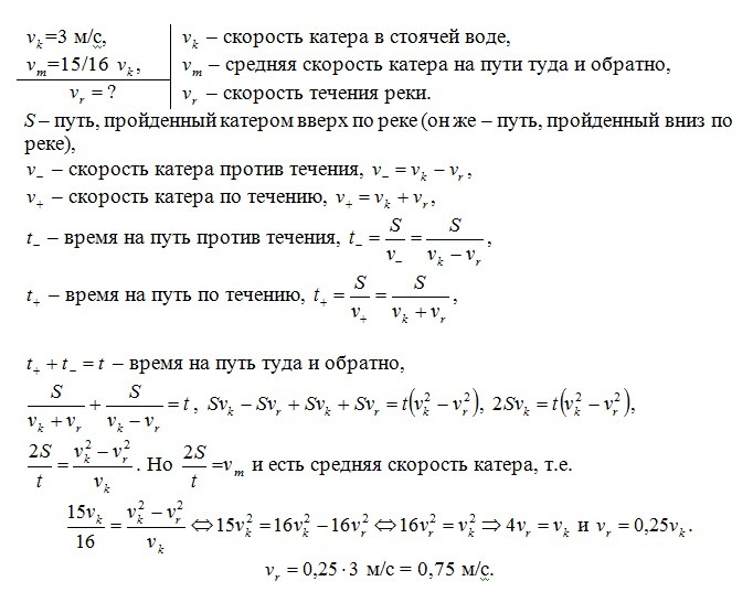
Катер без остановок поднялся вверх по реке на некоторое расстояние, а затем повернул назад и вернулся в пункт отправления. Скорость катера в стоячей воде Vk = 3 м/с. Определите скорость течения реки Vp если известно, что средняя скорость движения составила 15/16 от скорости катера в стоячей воде.

Ответы

Ответ дал: SergFlint
0

Решение в приложении.

Приложения:
Вас заинтересует