• Предмет: Физика
  • Автор: roksanaatalan
  • Вопрос задан 8 лет назад

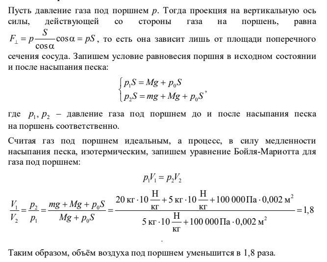
В сосуде под покоящемся поршнем,нижняя плоская поверхность которого составляет с горизонтом угол а(альфа)=30(градусов),находится воздух. Во сколько раз изменится объем воздуха под поршнем,если на него медленно насыпать песок массой м=20кг? Масса поршня равна М=5кг,площадь поперечного сечения сосуда S=20см^2, атмосферное давление р0(нулевое)=10^5 Па. Считайте,что g=10 м/с^2 и трения нет.

Ответы

Ответ дал: ankatorsukova
0

Решение во вложенном файле

Приложения:
Вас заинтересует