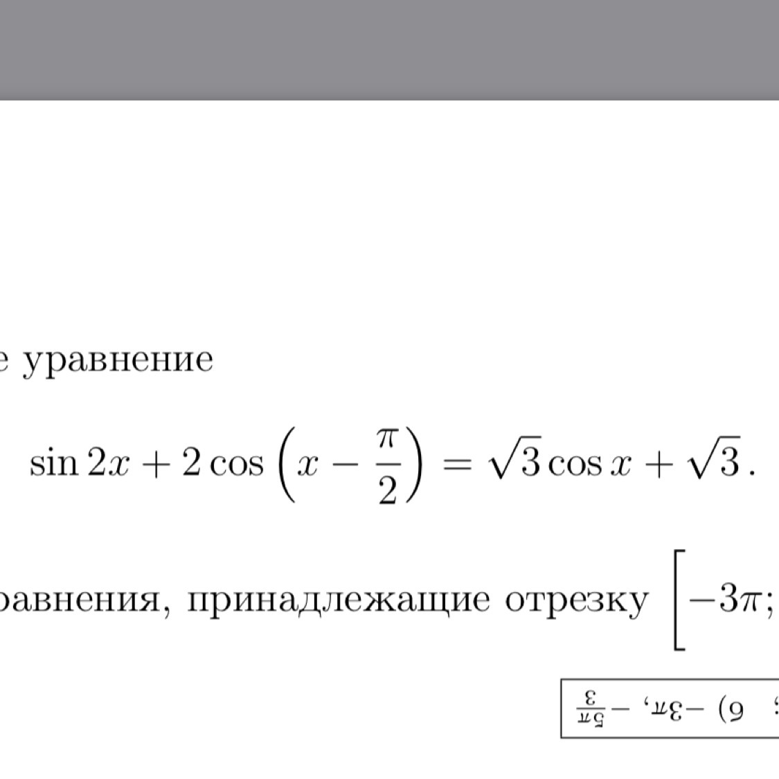
Помогите решить,пожалуйста,если можно с какими-то объяснениями,как вообще узнать ОДЗ?
Приложения:

Ответы
Ответ дал:
0
ОДЗ здесь нет, т.к косинус и синус здесь может принимать любые значения. На будущее если есть выборка корней ОДЗ скорее всего просто нет! Радуйся.
Вас заинтересует
2 года назад
3 года назад
3 года назад
9 лет назад
9 лет назад
9 лет назад