• Предмет: Алгебра
  • Автор: Dimka2512
  • Вопрос задан 8 лет назад

Помогите найти область определения функции

Приложения:

Ответы

Ответ дал: m11m
0

!!!!!!!!!!!!!!!!!!!!!!!!!!!

Приложения:
Ответ дал: oganesbagoyan
0

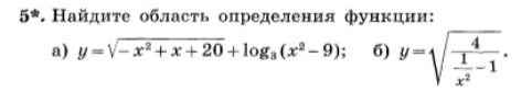
task/29796931 Найди область определения функции :

a) y =√(-x²+x +20) +Log₃(x² -9) ;  б)  у =√ [4 / (1/x²-1) ]

Решение : а) { -x²+x +20 ≥ 0  ; x² - 9 > 0 . ⇔ { x²- x - 20 ≤ 0  ;  (x + 3) (x - 3) > 0 . ⇔               { (x+4)(x-5) 0  ;  (x+3)(x-3) > 0 . ⇔ { - 4 ≤  x ≤ 5   ;  [ x < -3 ; x > 3. ⇔ [  { - 4 ≤  x ≤ 5 ; x <3 ; { - 4 ≤  x ≤ 5 ; x > 3.                                                                                                                        

ответ : x ∈ [-4 ; - 3) ∪ (3 ; 5] .

Метод интервалов: (x+4)(x-5) 0→ между корнями; (x+3)(x-3) > 0→ вне корней

    " + "                  " - "                  " + "               " + "             " - "                " + "  

-------------- [- 4] /////////////////[ 5] ---------------      //////////(-3) --------------(3) //////////////  

б) у =√ [4 / (1/x²-1) ]  

4 / (1/x²-1) ≥  0 ⇔ 1 / x²-1  >0 ⇔ (1 - x²) / x²  >0  ⇔  ( x² - 1) / x² < 0 ⇔ ( x+1)(x -1) / x² < 0

+ + + + + + + +  ( - 1) ///////////// (0) /////////////  (1)  + + + + + + + +

ответ :  x ∈ ( -1 ;0) ∪ (0 ; 1) .

Приложения:
Вас заинтересует