• Предмет: Геометрия
  • Автор: nicenicenice
  • Вопрос задан 8 лет назад

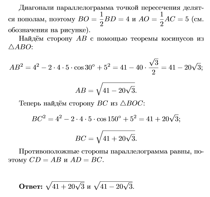
Диагонали параллелограмма равны 8 см и 10 см а угол между ними 30 градусов.Найти стороны параллелограмма

Ответы

Ответ дал: genius20
0

Какой-то некрасивый ответ к задаче, в которой задан угол 30°. Вы нигде не ошиблись в условии?

Приложения:
Ответ дал: nicenicenice
0
все правильно
Вас заинтересует