• Предмет: Геометрия
  • Автор: SokolFemely
  • Вопрос задан 8 лет назад

помогите! с обьяснениями пожалуйста!!!

Приложения:

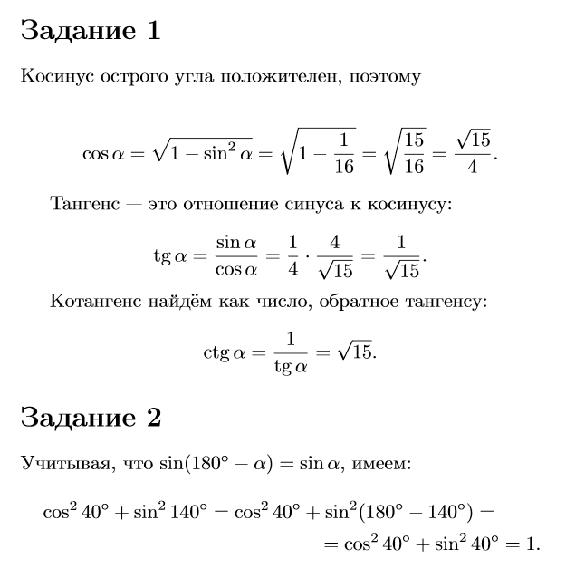
Ответы

Ответ дал: genius20
0

Если мой ответ оказался полезен, смело отмечайте его как «лучший ответ».

Приложения:
Вас заинтересует