Помогите пожалуйста!!!!Срочно!!!!92 балла за выполнение!!!!
Выполните упражнение (см. рисунок(нки)).
Приложения:


Ответы
Ответ дал:
0
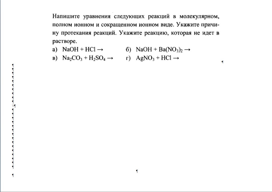
NaOH + HCl = NaCl + H2O
Na(+)+OH(-)+H(+)+OH(-) = Na(+)+Cl(-) + H2O
H(+)+OH(-) =H2O (образование воды)
Na2CO3 + H2SO4 = Na2SO4 + CO2 + H2O
2Na(+)+CO3(-2)+2H(+)+SO4(-2)=2Na(+)+SO4(-2)+CO2+H2O
CO3(-2)+2H(+)= CO2+H2O (образование газа и воды)
2NaOH + Ba(NO3)2=Ba(OH)2+2NaNO3
2Na(+)+2OH(-)+Ba(+2)+2NO3(-)=Ba(+2)+2OH(-)+2Na(+)+2NO3(-)
Реакция не пойдет.
AgNO3 + HCl=AgCl+HNO3
Ag(+)+NO3(-)+H(+)+Cl(-)=AgCl+H(+)+NO3(-)
Ag(+)+Cl(-)=AgCl (образование осадка)
Na(+)+OH(-)+H(+)+OH(-) = Na(+)+Cl(-) + H2O
H(+)+OH(-) =H2O (образование воды)
Na2CO3 + H2SO4 = Na2SO4 + CO2 + H2O
2Na(+)+CO3(-2)+2H(+)+SO4(-2)=2Na(+)+SO4(-2)+CO2+H2O
CO3(-2)+2H(+)= CO2+H2O (образование газа и воды)
2NaOH + Ba(NO3)2=Ba(OH)2+2NaNO3
2Na(+)+2OH(-)+Ba(+2)+2NO3(-)=Ba(+2)+2OH(-)+2Na(+)+2NO3(-)
Реакция не пойдет.
AgNO3 + HCl=AgCl+HNO3
Ag(+)+NO3(-)+H(+)+Cl(-)=AgCl+H(+)+NO3(-)
Ag(+)+Cl(-)=AgCl (образование осадка)
Ответ дал:
0
А ты можешь сделать второе задание?
Вас заинтересует
2 года назад
2 года назад
3 года назад
9 лет назад
9 лет назад