Ответы
Ответ дал:
0
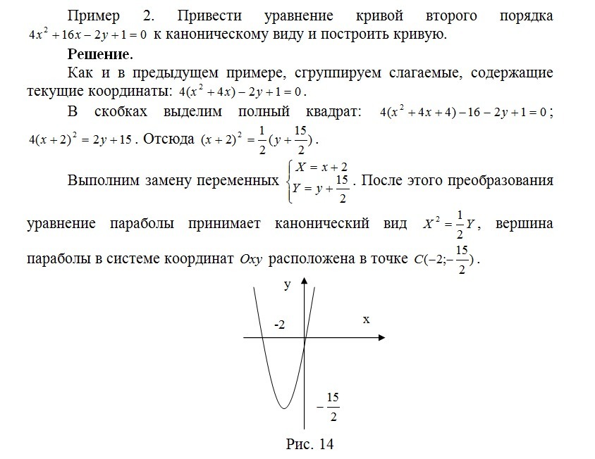
5х²+10х-у=0
5(х²+2х+1-1)-у=0
5(х+1)²-5-у=0
5(х+1)²=у+5
(х+1)²=1/5(у+5)
{х+1=Х
{У=у+5
Х²=1/5У
У=5Х²
вершина парабола
(-1;-5)
5(х²+2х+1-1)-у=0
5(х+1)²-5-у=0
5(х+1)²=у+5
(х+1)²=1/5(у+5)
{х+1=Х
{У=у+5
Х²=1/5У
У=5Х²
вершина парабола
(-1;-5)
Вас заинтересует
2 года назад
2 года назад
3 года назад
9 лет назад
9 лет назад
10 лет назад