• Предмет: Математика
  • Автор: лпгпгп6
  • Вопрос задан 8 лет назад

СРОООООЧНОО ДАМ 25 БАЛЛОВ ПОМОГИТЕ
площадь фигуры, ограниченная шортами?формула этого задания

Приложения:

Ответы

Ответ дал: xxxeol
0

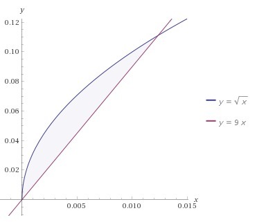
ДАНО:

y(x) = √x = x¹/² и f(x) = 9*x

НАЙТИ: Площадь фигуры.

РЕШЕНИЕ

Находим пределы интегрирования решив равенство  y(x) = f(x).

x¹/² = 9*x,   x = 81*x²

a =  1/81 - верхний предел , b = 0 - нижний предел,

Находим разность функций - функция y(x) выше, чем функция f(x)

s(x) = x¹/² - 9*x - исходная функция площади - интегрируем.

S(x)=intlimits^a_b {(sqrt{x}-9 x)} , dx=frac{2}{3}sqrt[3]{x^2}-frac{9x^2}{2}

Вычисляем, подставляя верхний предел - а.  S(0)=0,

S(a) = 1/4374 - площадь - ОТВЕТ.

Рисунок к задаче в приложении.



Приложения:
Ответ дал: лпгпгп6
0
спасиба
Ответ дал: NNNLLL54
0
первообразная неверно записана: инт(х^{1/2})dx=2/3*x^{3/2}, а не 2/3*х^{-2/3}
Ответ дал: xxxeol
0
Исправлено.
Вас заинтересует