• Предмет: Геометрия
  • Автор: Петрушка15
  • Вопрос задан 8 лет назад

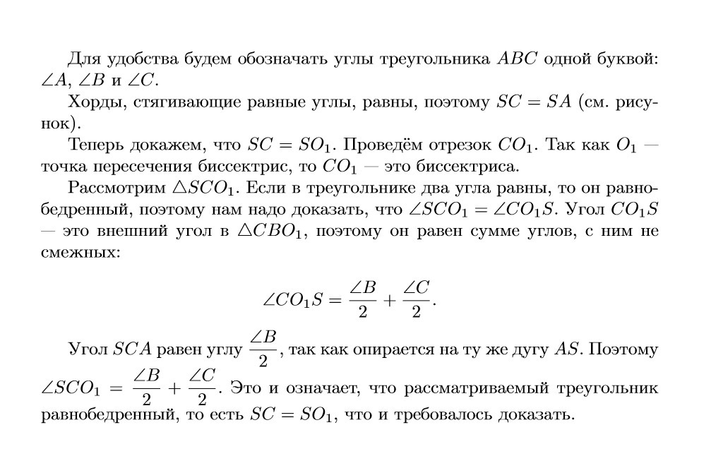
Доказать лемму о пересечении биссектрисы угла треугольни- ка с описанной около треугольника окружностью: «Биссектриса угла ABC треугольника ABC пересекает описанную около треугольника окружность в точке S. Точка O1- центр вписанной окружности. Доказать, что SA = SC = SO . т. е. что точка S есть центр окружности, про- 1
ходящей через точки A, C и центр O1 вписанной окружностИ
– Рассмотрите углы
треугольника AOC пристороне OC.)

Ответы

Ответ дал: genius20
0

Если моё решение оказалось полезным, смело отмечайте его как «лучший ответ».

Приложения:
Вас заинтересует