• Предмет: Алгебра
  • Автор: dasew12
  • Вопрос задан 8 лет назад

Help. пожалуйста. !!!!

Приложения:

Ответы

Ответ дал: AntVa
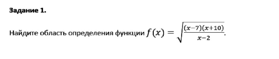
0

на ноль делить нельзя:

x-2≠0;

x≠2;

квадратный корень можно взять из не отрицательного числа.

frac{(x-7)(x+10)}{x-2}geq 0

методом интервалов:

   -                 +                -              +

_____-10_______2_______7_____

-10≤x<2;

x≥7;

x ∈ [-10;2) ∪ [7;∞);

Вас заинтересует