• Предмет: Алгебра
  • Автор: kisulla
  • Вопрос задан 11 лет назад

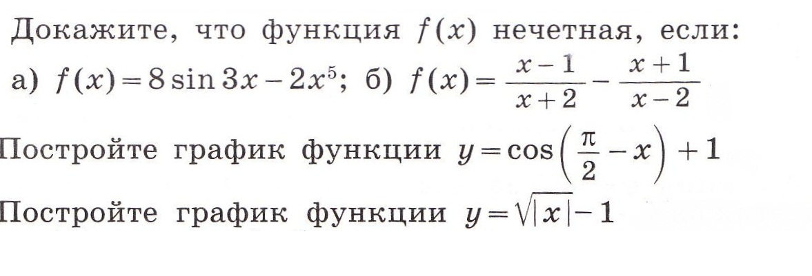
ЗАДАНИЕ ВО ВЛОЖЕНИИ. 11 КЛАСС

Приложения:

Ответы

Ответ дал: Artem112
0
f(x)=8sin3x-2x^5
\
f(-x)=8sin3(-x)-2(-x)^5=-8sin3x+2x^5=-(8sin3x-2x^5)=-f(x)

f(x)= frac{x-1}{x+2}- frac{x+1}{x-2}
\
f(-x)= frac{-x-1}{-x+2}- frac{-x+1}{-x-2}= frac{-(x+1)}{-(x-2)}- frac{-(x-1)}{-(x+2)}=
\
= frac{x+1}{x-2}- frac{x-1}{x+2}=-( frac{x-1}{x+2}- frac{x+1}{x-2})=-f(x)

если f(-x)=-f(x), то функция нечетная
Приложения:
Ответ дал: kisulla
0
Здравствуйте!Задание с построением графика функции включает в себя изменение функции с учетом ФОРМУЛЫ ПРИВИДЕНИЯ и построения графика + смещение построенного графика.
Вас заинтересует