• Предмет: Математика
  • Автор: iriskakem84
  • Вопрос задан 8 лет назад

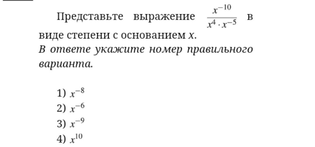
Небольшая проблема с решением
Прошу вас, помогите мне.

Приложения:

Ответы

Ответ дал: ilyabyrdikov
0
при делении показатели степеней, если основание одинаково нужно вычитать . удачи .
Приложения:
Вас заинтересует