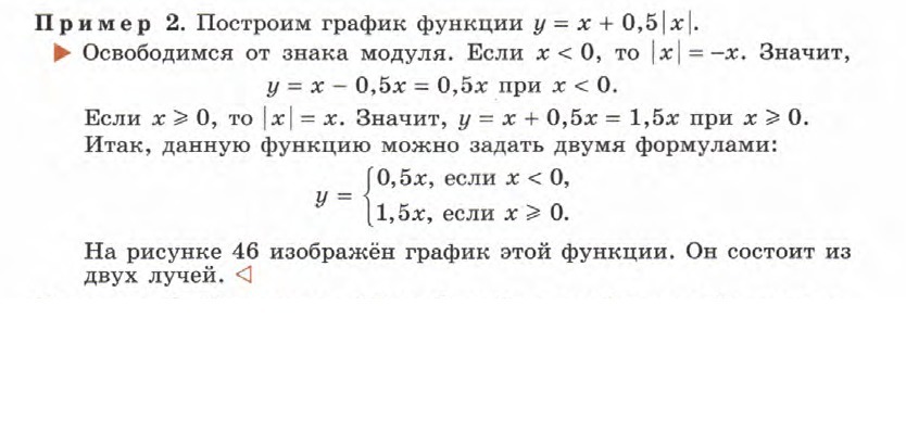
Помогите пожалуйста, почему там раскрывают модуль отрицательным числом?Ведь модуль всегда положительный. Если я чего-то не понял, то разъясните пожалуйста.
Приложения:

Ответы
Ответ дал:
0
Да, |x|>0
но если x<0, то нужно поставить знак - перед х (умножить на -1)
например
x=-5
|x|=-х=-(-5)=5 > 0
Ответ дал:
0
Чтобы в этом разобраться,проще наглядно представить,что такое модуль?Модуль-это величина.В данном случае расстояние,а разве расстояние может быть отрицательным?Посмотрим на самый простой график с координатами -4 и 4.
Одна координата отрицательная,другая положительная,но количество шагов от нуля до 4 и от о до-4 одинаково равно 4(и в ту и в другую сторону в 4 клетки).
Вот,это и есть модуль,поэтому -4 в модуле=4 и 4 в модуле=4.А теперь обратное действие.Было у нас число в модуле,к примеру тоже 4.мы модуль убираем.
Все,ограничение ПОЛОЖИТЕЛЬНОСТИ сняли и рассматриваем оба варианта(шагаем в права от нуля - число положительное 4,влево от нуля отрицательное-4).
Тоже самое и здесь,рассматриваем оба варианта чисел,скрывающихся под модулем.
В модуле-то все положительное,а когда мы его УБИРАЕМ и,то оно может быть как и положительное,так и отрицательное.Как-то так
Одна координата отрицательная,другая положительная,но количество шагов от нуля до 4 и от о до-4 одинаково равно 4(и в ту и в другую сторону в 4 клетки).
Вот,это и есть модуль,поэтому -4 в модуле=4 и 4 в модуле=4.А теперь обратное действие.Было у нас число в модуле,к примеру тоже 4.мы модуль убираем.
Все,ограничение ПОЛОЖИТЕЛЬНОСТИ сняли и рассматриваем оба варианта(шагаем в права от нуля - число положительное 4,влево от нуля отрицательное-4).
Тоже самое и здесь,рассматриваем оба варианта чисел,скрывающихся под модулем.
В модуле-то все положительное,а когда мы его УБИРАЕМ и,то оно может быть как и положительное,так и отрицательное.Как-то так
Приложения:

Ответ дал:
0
График на рисунке)
Ответ дал:
0
Спасибо. Теперь дошло!!!!!
Вас заинтересует
2 года назад
3 года назад
3 года назад
9 лет назад
9 лет назад
9 лет назад