• Предмет: Химия
  • Автор: vitaliha
  • Вопрос задан 8 лет назад

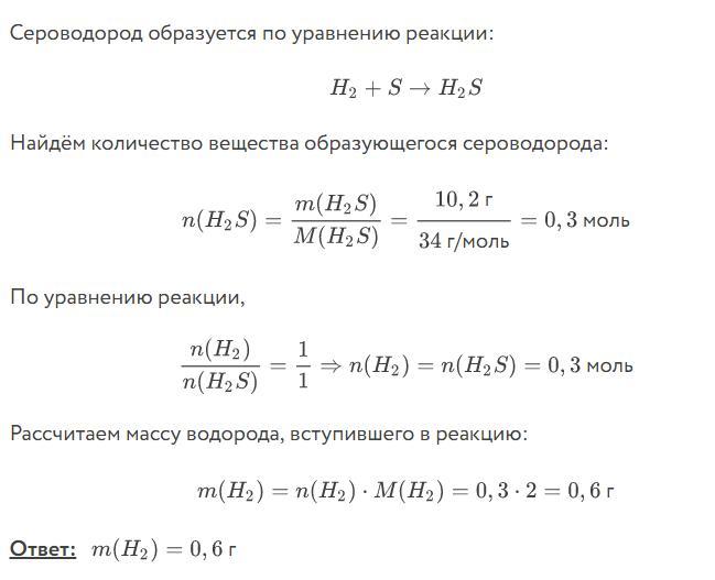
Определите, какая масса водорода необходима для получения 10,2 г сероводорода.
Запишите массу водорода в граммах с точностью до десятых.

Ответы

Ответ дал: Liza02musik
0

Сначала уравнение:

H2+S=H2S

Теперь находим количество вещества сероводорода:

n= 10,2/34=0,3 моль

по уравнению их количества равны, значит

n (H2)= 0,3 моль

m= 0,3 * 1 = 0,3 грамма.

это и есть ответ

Ответ дал: ibragimbat2305
0

Ответ:

0,6

Объяснение:

Решение на фото:

Приложения:
Вас заинтересует