30 баллов, химия
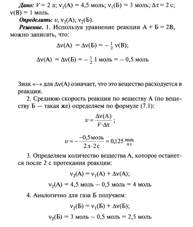
В сосуд запустили газы А и Б. Они вступают в реакцию, согласно уравнению: А + 3Б = 2В. Скорость данной химической реакции равна 10 моль/л*с. Определите объём сосуда и начальное число моль газа Б, если через 2 секунды после начала реакции осталось 4 моль газа Б, а ещё через 3 секунды его осталось 1 моль
Ответы
Ответ дал:
0
вот держи, возможно условие другое, но все же подставишь свои и будет конфетка =)
Приложения:
Вас заинтересует
2 года назад
2 года назад
3 года назад
3 года назад
9 лет назад
9 лет назад
10 лет назад