Ответы
Ответ дал:
0
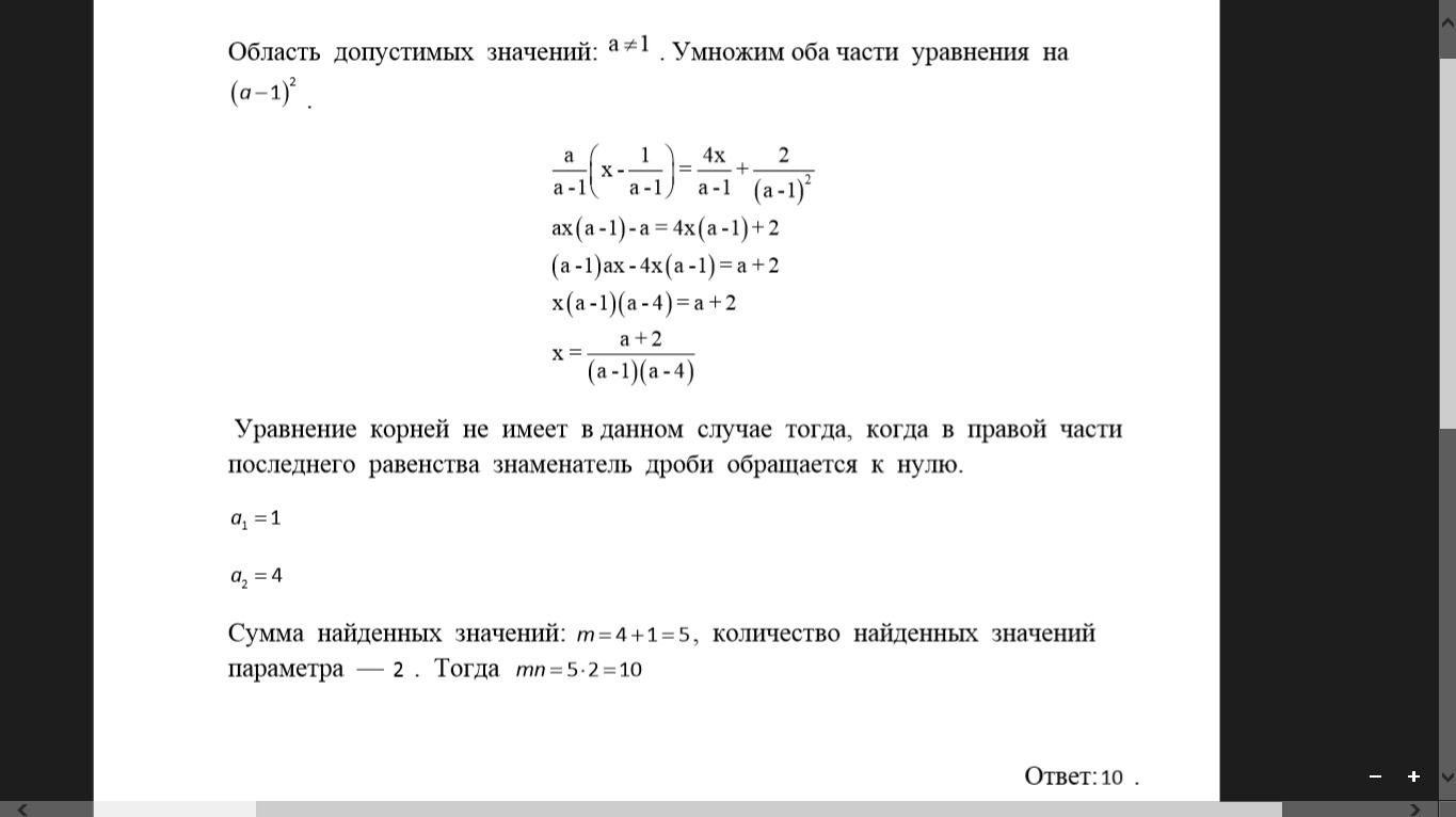
Решение приложено в виде картинки. Также прикрепил решение в формате pdf файл.
Приложения:

Ответ дал:
0
Спасибо Вам огромное! Какое качественное, хорошее решение! Видно, что Вы прямо от души помогли! Даю Вам 5 звёзд! Очень благодарна Вам! Спасибо! Побольше бы таких пользователей, как Вы!
Вас заинтересует
3 года назад
3 года назад
9 лет назад
9 лет назад
9 лет назад
9 лет назад