• Предмет: Алгебра
  • Автор: Анюта9601
  • Вопрос задан 11 лет назад

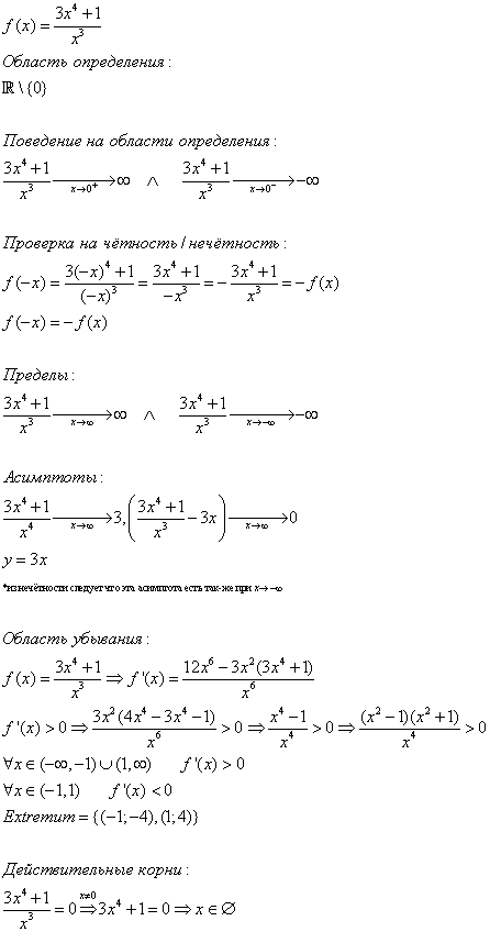
исследование и построение графика функции с помощью производной 3х^4+1/х^3

Приложения:

Ответы

Ответ дал: M0RDOK
0
Исследование в приложении...
Приложения:
Ответ дал: Анюта9601
0
спасибо огромное, а то я уже не знала что делать. учительница такая что вся группа не понимает а ей пофиг, говорит должны знать и ставит 2
Ответ дал: M0RDOK
0
Что конкретно не понятно? Может я помочь чем смогу?
Вас заинтересует