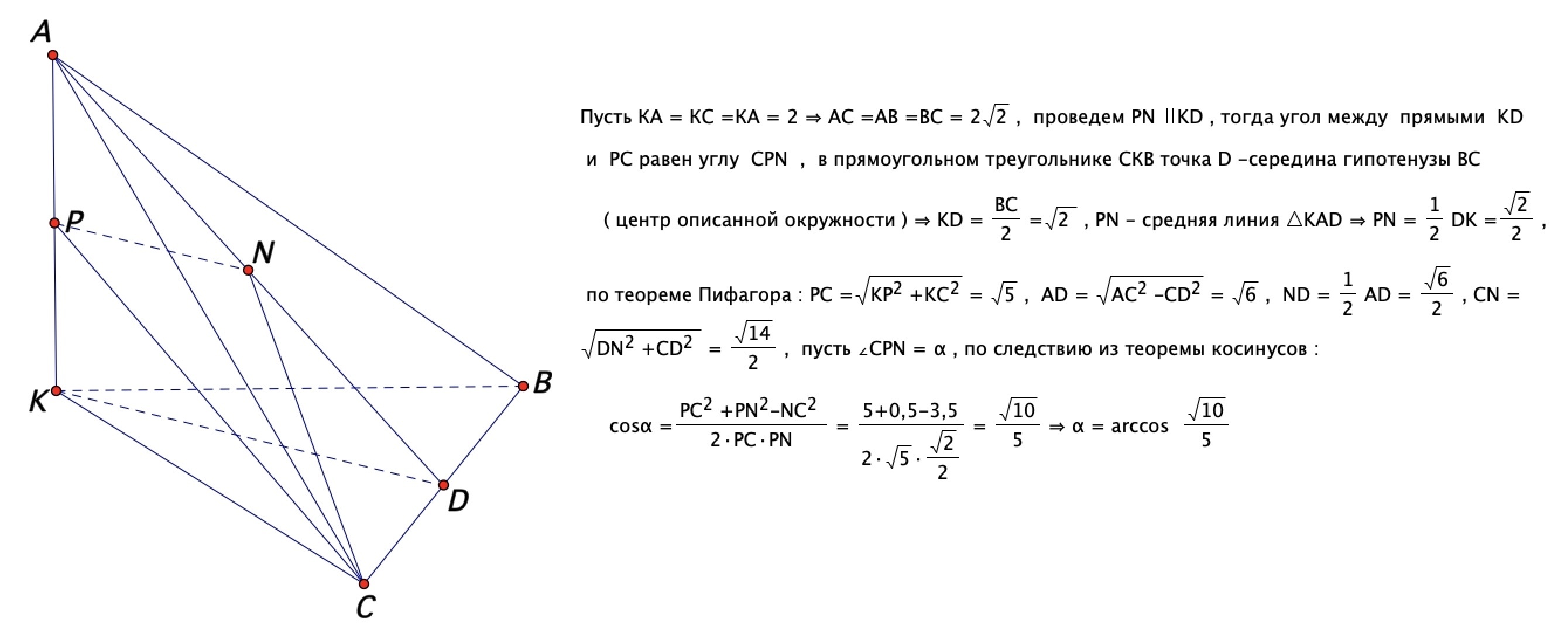
В правильной треугольной пирамиде KABC все плоские углы при вершине K прямые. Точки P и D середины ребер KA и BC соответственно. Найдите угол между прямыми CP и KD
Ответы
Ответ дал:
0
//////////////////////////////////////////////////////
Приложения:
Вас заинтересует
2 года назад
2 года назад
3 года назад
3 года назад
9 лет назад
9 лет назад
10 лет назад