Заранее спасибо.
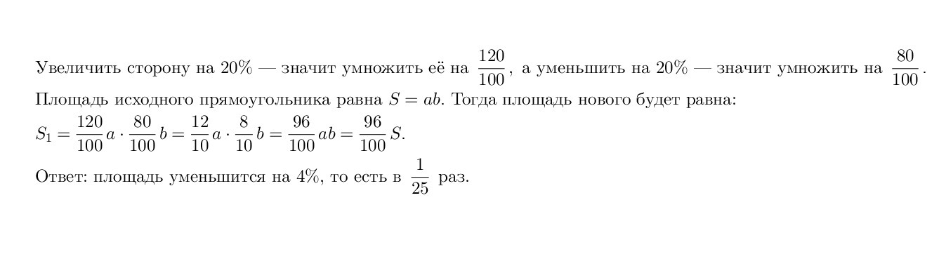
Во сколько раз изменится площадь прямоугольника, если одну сторону увеличить на 20%, а другую – уменьшить на 20%?
Ответы
Ответ дал:
0
Если моё решение оказалось полезным, смело отмечайте его как «лучший ответ».
Приложения:

Вас заинтересует
2 года назад
3 года назад
3 года назад
9 лет назад
9 лет назад