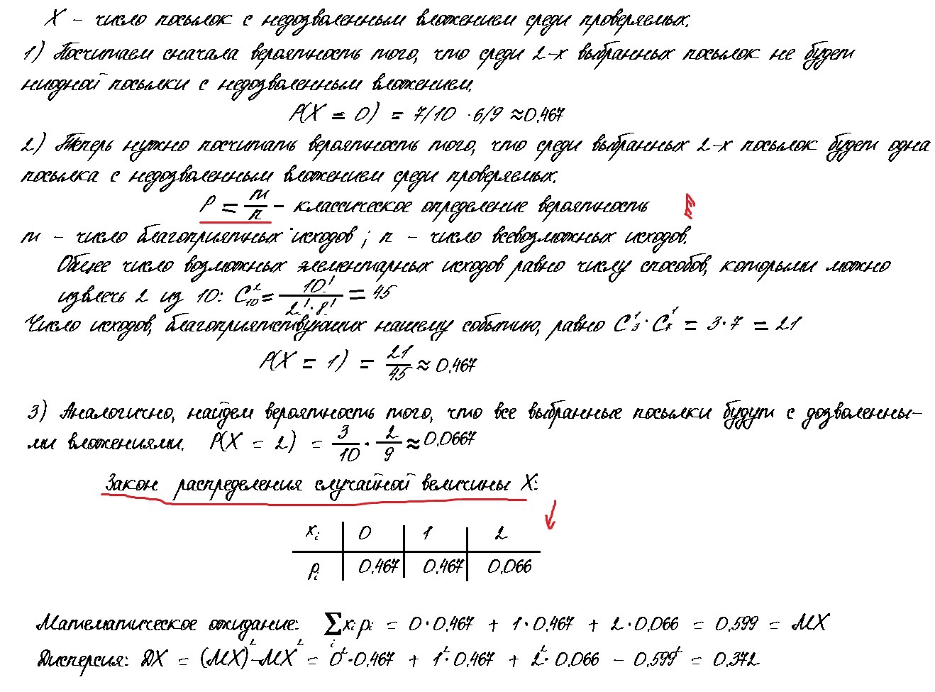
Среди 10 посылок, отправляемых по почте, в трех есть недозволенные вложения. Работник почтамта проверяет наугад содержимое двух посылок. Пусть X - число посылок с недозволенным вложением среди проверяемых. Составить закон распределения случайной величины X. Найти математическое ожидание и дисперсию этой случайной величины.
Ответы
Ответ дал:
0
Решение во вкладке фотографии...
Приложения:

Вас заинтересует
2 года назад
3 года назад
9 лет назад
9 лет назад
9 лет назад