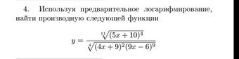
Используя предварительное логарифмирование, найти производную следующей функции.
Прикреплена картинка
Приложения:

Ответы
Ответ дал:
0
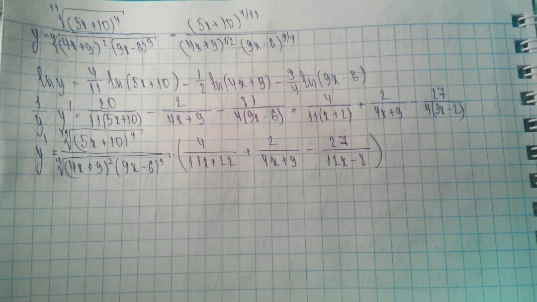
Решение во вложении!
Приложения:

Вас заинтересует
2 года назад
3 года назад
3 года назад
9 лет назад
9 лет назад
9 лет назад