• Предмет: Математика
  • Автор: Dimonchikjot874
  • Вопрос задан 8 лет назад

ДАЮ 50 Баллов!!!!!!!!

Приложения:

Ответы

Ответ дал: SergFlint
0

Ответ:

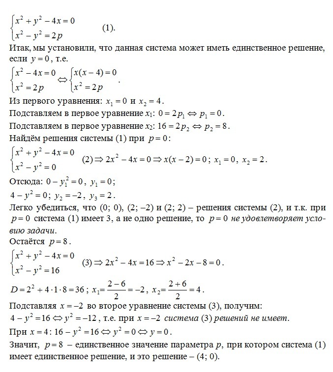
p=8.

Пошаговое объяснение:

Если (x0; y0) - решение данной системы, то и (x0; -y0) - тоже решение этой системы. Поэтому система может иметь единственное решение, если только y=0. Подробности в приложении.


Приложения:
Вас заинтересует