• Предмет: Математика
  • Автор: RonsonEmma
  • Вопрос задан 8 лет назад

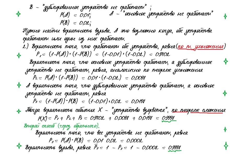
Вероятность того, что основное взрывное устройство не сработает, равна 0,01, а независимое дублирующее устройство не сработает - 0,02. Найти вероятность взрыва.

Ребят прошу. Только распишите нормально. Тут надо что то как то от обратного? ((( Умоляю((((

Ответы

Ответ дал: Аноним
0

Решение смотрите во вкладке.

Приложения:
Ответ дал: RonsonEmma
0
Спасибо. А как отметить лучший ответ?
Ответ дал: Аноним
0
Завтра можно
Вас заинтересует