Через вершины A и B треугольника ABC проведена окружность, касающаяся прямой BC, а через вершины B и C — другая окружность, касающаяся прямой AB. Продолжение общей хорды BD этих окружностей пересекает отрезок AC в точке E, а продолжение хорды AD одной окружности пересекает другую окружность в точке F.
а) Доказать, что площади треугольников ABC и ABF равны.
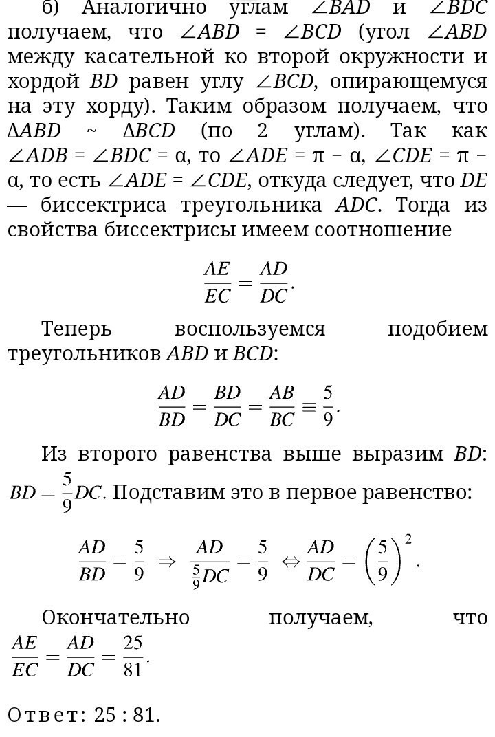
б) Найти отношение AE : EC, если AB = 5 и BC = 9.
Ответы
Ответ дал:
0
ФОТО

Приложения:



Вас заинтересует
2 года назад
3 года назад
3 года назад
9 лет назад
9 лет назад
9 лет назад