• Предмет: Математика
  • Автор: ferdenant65
  • Вопрос задан 8 лет назад

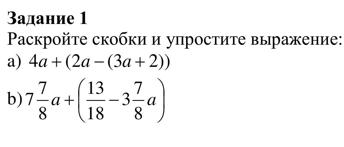
1)4а+(2а-(3а+2))
Помогите плз)

Приложения:

Ответы

Ответ дал: rina2403k
0
1) 4a+(2a-(3a+2))=4a+(2a-3a+2)
4a+(-a-2)
4a-a-2
3a-2
Ответ дал: ferdenant65
0
Еще пример Б) сможешь?
Ответ дал: loyll
0
4а+(2a-3a-2)
4a+(-a-2)
3a=-2
a=3
2
Вас заинтересует