• Предмет: Алгебра
  • Автор: yana4171
  • Вопрос задан 8 лет назад

У кошику лежать 18 яблук і 12 груш. Яка ймовірністьь того, що трьома навмання вибраними фруктами будуть груші?
з поясненням будь ласка

Ответы

Ответ дал: Аноним
0

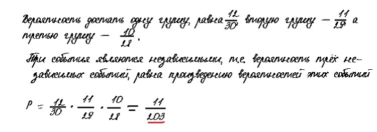
Решение на фото. Задавайте вопросы, если непонятно..

Приложения:
Ответ дал: yana4171
0
извините, но каким образом в итоге вышел такой ответ?
Ответ дал: Аноним
0
В чем вопрос, уточните пожалуйста!
Ответ дал: yana4171
0
вопрос в том , как такой ответ получился :D
Ответ дал: Аноним
0
Ну тут сократить дроби проще всего и затем уже вычисление
Вас заинтересует