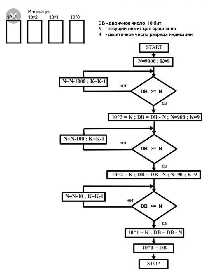
Составить блок-схему для решения задачи по переводу чисел из 10-тичной системы счисления в двоичную
Ответы
Ответ дал:
0
......ыф..ф.ф.фф..ф.ф
Приложения:

Ответ дал:
0
Спасибо тебе огромное))
Вас заинтересует
2 года назад
2 года назад
3 года назад
3 года назад
9 лет назад
9 лет назад
9 лет назад