• Предмет: Математика
  • Автор: mashaplatova
  • Вопрос задан 8 лет назад

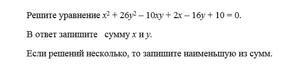
ПОМОГИТЕ ПОЖАЛУЙСТА, ОЧЕНЬ СРОЧНО!!! ВРЕМЕНИ МАЛО!

Приложения:

Ответы

Ответ дал: Аноним
0

Ответ: 17.


Пошаговое объяснение:

x^2+2x(-5y+1)+10-16y+26y^2=0\ (x-5y+1)^2-(-5y+1)^2+10-16y+26y^2=0\ (x-5y+1)^2-25y^2+10y-1+10-16y+26y^2=0\ (x-5y+1)^2+y^2-6y+9=0\ (x-5y+1)^2+(y-3)^2=0

Левая часть уравнения — неотрицательна, тогда уравнение имеет решение тогда, когда обе слагаемые равны нулю.

displaystyle left { {{x-5y+1=0} atop {y-3=0}} right.;\ left { {{x=14} atop {y=3}} right.


Сумма x+y = 14+3=17

Вас заинтересует