Логика
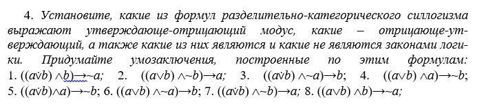
2. Восстановите три вида энтимем до полного категорического силлогизма: 1. «Все змеи – пресмыкающиеся, следовательно, и уж пресмыкающееся»; 2. «Все металлы – электропроводны, а медь – металл»; 3. «Все окуни – рыбы, следова-тельно, все окуни дышат жабрами».
9. Установите, о каком виде аналогии (аналогии свойств или аналогии от-ношений) идет речь, запишите схему и формулу данной аналогии: ««Куллиан, 3106 кар» крупнее «Эксцельсиора, 971,5 кар». «Эксцельсиор» крупнее «Джон-кера, 726 кар». Следовательно, «Куллиан» крупнее «Джонкера»».
Приложения:
Ответы
Ответ дал:
0
Эм я хз пдчжчтмянышылчтяралвдадслли 56#8@;@:-;',' ро
Вас заинтересует
2 года назад
2 года назад
3 года назад
9 лет назад