• Предмет: Алгебра
  • Автор: bodibek
  • Вопрос задан 8 лет назад

шығара ала аласыз ба?

Приложения:

Ответы

Ответ дал: Аноним
0

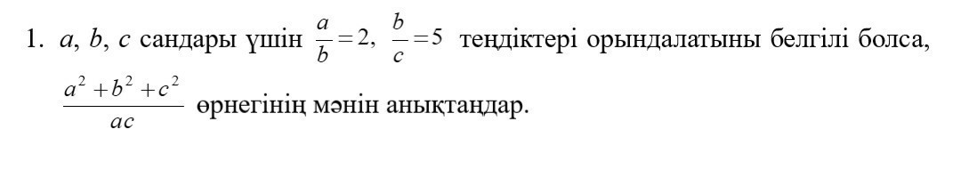
b/c=5⇒b=5c⇒b²=25c²

a/b=2⇒a=2b=2·5c=10c⇒a²=4b²=4·25c²=100c²


frac{a^2+b^2+c^2}{ac}=frac{100c^2+25^2+c^2}{10ccdotc}=frac{126c^2}{10c^2}=12,6

Вас заинтересует