Ответы
Ответ дал:
0
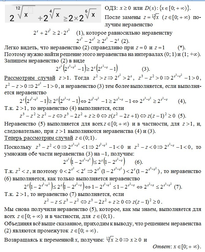
Ответ:
x∈[0; +∞)
Пошаговое объяснение:
Решение в приложении.
Приложения:

Вас заинтересует
2 года назад
2 года назад
3 года назад
9 лет назад