• Предмет: Математика
  • Автор: ItsMeCathrine
  • Вопрос задан 11 лет назад

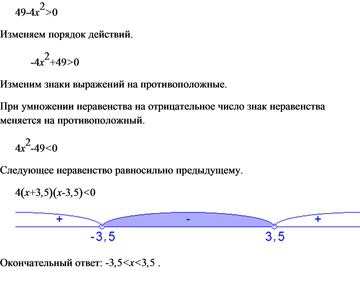
найдите множество решений неравенства 49-4x^2>0

Ответы

Ответ дал: triolana
0

решение на картинке

--------------------------------

Приложения:
Вас заинтересует