• Предмет: Алгебра
  • Автор: DANILDJW
  • Вопрос задан 8 лет назад

помогите с решением, даю 100 баллов

Приложения:

Ответы

Ответ дал: dimaogol2000
0

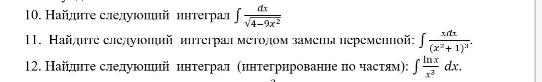
intlimits {frac{1}{sqrt{4-x^2} } } ,dx =arcsin(frac{x}{2} )+C\intlimits {frac{x}{(x^2+1)^3} } ,dx;x^2+1:=t=>intlimits {frac{1}{2t^3} } ,dt<=>frac{1}{2}intlimits {frac{1}{2t^2} } ,dt=>frac{1}{2} (-frac{1}{2(x^2+1)^2} )=-frac{1}{4(x^2+1)^2}+C\intlimits {frac{ln(x)}{x^3} } ,dx<=>intlimits {ln(x)}(frac{1}{x^3}),dx=>ln(x)(-frac{1}{2x^2} )-intlimits {-frac{1}{2x^2} *frac{1}{x} },dx<=>ln(x)(-frac{1}{2x^2} )+frac{1}{2} intlimits {frac{1}{x^3} } ,dx=-frac{ln(x)}{2x^2} -frac{1}{4x^2}+C

Ответ дал: NNNLLL54
0

10); ; int frac{dx}{sqrt{4-9x^2}}=int frac{dx}{sqrt{2^2-(3x)^2}}=arcsinfrac{3x}{2}+C; ;\\11); ; int frac{x, dx}{(x^2+1)^3}=Big [, t=x^2+1; ,; dt=2x, dx, Big ]=frac{1}{2}int frac{dt}{t^3}=frac{1}{2}int t^{-3}dt=\\=frac{1}{2}cdot frac{t^{-2}}{-2}+C=frac{1}{2}cdot frac{-1}{2t^2}+C=-frac{1}{4(x^2+1)^2}+C; ;

12); int frac{lnx}{x^3}, dx=Big [, u=lnx,; du=frac{dx}{x},; dv=frac{dx}{x^3},; v=int frac{dx}{x^3}=frac{x^{-2}}{-2}=-frac{1}{2x^2}, Big ]=\\=uv-int v, du=-frac{lnx}{2x^2}+frac{1}{2}int frac{dx}{x^3}=-frac{lnx}{2x^2}-frac{1}{2}cdot (-frac{1}{2x^2})+C=\\=-frac{lnx}{2x^2}-frac{1}{4x^2}+C; .

Вас заинтересует